Economic Costs of Ex ante Regulations
Published By: Hosuk Lee-Makiyama Badri Narayanan Gopalakrishnan
Research Areas: EU Single Market, Institutions, and Governance Industrial and Competitiveness Policy
Summary
Regulations are an indispensable part of an economy and are proven to generate a significant impact on the economic, environment and social landscape. Through an extensive survey of literature and empirical study, the paper contrasts the benefits and costs arising in the light of the imposition of ex ante regulations of attempting to regulate a market sector, before a market failure has even occurred. It diverges from the norm of regulating ex-post, i.e. addressing market failures as they arise, which is the case in most modern open economies.
The study highlights the economic impacts of shifting from ex post to ex ante in the online services sector as stipulated by the proposals for the Digital Services Act. It estimates a loss of about 85 billion EUR in GDP and 101 billion EUR in lost consumer welfare, due to a reduction in productivity, after accounting for other control variables.
These costs are equivalent to losing all the gains that the EU has achieved to date from all its bilateral free trade agreements; or losing the contribution of passenger cars to the EU trade balance with the rest of the world. In the context of the pandemic-induced economic contraction, the GDP loss is equivalent to one-quarter of EU current account surplus projected for 2020.
The extraordinarily high costs and rarity of ex ante rules warrant a discussion on the true objectives of the Digital Services Act. It is unclear which market failures it is envisaged to address – or how these failures can be so critical for the well-being for the European citizens, yet so irreparable and impossible to remedy ex post.
ECIPE gratefully acknowledges the support for this research paper from Google EU. Authors also thank Sumathi Chakravarthy, Sindhu Bharathi and Adhithya Balasubramanian for their assistance in the econometrical modelling.
1. Introduction
Regulations have become an integral part of a society to ensure the effective functioning of markets and the stability of an open market economy. Ideally, economic regulations are designed and implemented to reach their objectives efficiently, i.e. minimise macro or micro level losses.
Regulations, i.e. the imposition of the rules by the government, backed by the use of penalties, modify the economic behaviour of individuals and firms on the market. The rationale for economic regulations arises from the need to curb potential market power, to increase efficiency while ensuring a healthy competition among producers in an economy.
The EU debate often focuses on whether (or how) a market should be regulated. The scope of this study looks primarily to when regulations impact a market – before or after a market failure? Based on the timing of their obligations, they are categorised as ex ante or ex post regulations.
Market regulators are not business strategists, engineers or product developers – in most cases, they are not even economists. They are not better placed to predict what the future of a market holds, who the new market entrants will be, or how they will be entering into a certain market. Therefore, the norm is that regulatory action takes place once a market failure or distortion arises – which is ex post. Until a certain undesirable effect is actually established, consumers and producers are allowed to act accordingly to what they believe maximises their welfare in accordance with well-known and pre-defined set of rules.
In contrast, ex ante regulations broadly aim to identify problems beforehand and shape stakeholder behaviour and responses through regulatory intervention. Ex ante regulations standardise certain practices and policies that solve sector-specific problems by specific predetermined outcomes. In short: Ex ante regimes tell business precisely how to behave, or “what to do” whereas the norm is ex post where regulators tell them “what not to do” by describing the situations the society wants to avoid.
As ex post actions always take place on information available, sufficient evidence is presented to demonstrate the negative externalities and costs with a market failure. In contrast, ex ante takes place on the regulator predicting such events in beforehand and therefore prone to any bias harboured by the regulators. Thus, the approach is also prone to be manipulated by rent-seekers and vested interest groups with preferential political influence rather than by consumer interest.
In conclusion, regulators must put forth precise (and preferably narrow) ex ante regulations that specific problems to avoid unnecessary societal costs. Regulators must also be prepared to continuously re-evaluate ex ante rules to keep up with new market developments, avoid efficiency losses or new types of failures that were not envisaged at the time of legislation. The EU legislative framework is not accustomed to such dynamic and ‘constant’ law-making. In fact, out of date ex ante regulations could cause market failures in themselves.
Ex ante regulations on digital services
Needless to say, ex ante approaches are poorly fitted for sectors that are rapidly evolving or to regulate low-risk general-purpose technologies. A poorly designed and executed ex ante regulation is proven to stifle the innovation outputs in an economy, reducing its ability to catch up with its global competitors. Thus, ex ante is chosen when the externalities and hazards have an extraordinarily high cost of failure – for instance on building code (but only for houses and not for tool sheds), pre-market authorisation of pharmaceuticals or motor vehicles (yet not for food or electric bicycles).
Furthermore, some activities are so sensitive that they are subject to mandatory licensing government oversight – for instance, for healthcare providers and lawyers, but not shopkeepers, marketeers or app coders. What is actually sensitive and thereby under mandatory oversight is clearly culturally and politically contingent. For instance, China is unique in the world to requires online services to apply for an internet content provision license before publishing online.[1]
As part of its Digital Single Market strategy, the EU adopted the Platform-to-Business (P2B) Regulation intended to increase transparency for users, ban unfair practices ex ante albeit narrowly, e.g. unjustified account suspensions.
The EU and the European Commission sees the need for a wider regulatory overhaul. These changes will come through the Digital Services Act (DSA), announced with the proposals in February 2020. The Commission wants the Member States to consider ex ante rules applied to some large platforms to enforce level the playing field between them and smaller businesses and new market entrants. It proposes ex ante requirement for all online platforms, such as rules on self-preferencing of own products for intermediaries and specific obligations on data access, data portability and interoperability.
This study proves that when markets must comply with a predetermined set of operating procedures and standards, they reduce their efforts and investments in innovation. By looking at previous cases of ex ante regulations of a general-purpose technology – notably the telecoms where ex post antitrust requirements were recently coded into ex ante hard law – we estimate the productivity losses for the economy.
We then replicate these results for online platforms as the ex ante regulations from the DSA are of similar scale and effect. They are also similar in approach as EU competition policy rules on abuse of dominant position has been transposed into ex ante requirements whether actual dominance exists. We see that ex ante regulations paralyse innovation landscape, reduce growth and competitiveness, and hamper consumers from reaping potential benefits that arise from a dynamic services industry.
[1] Hindley, Lee-Makiyama, 2009
2. Review of existing literature
Several theories have been developed to ascertain the likely impacts of economic regulations (Hertog, 2010). Theories of economic regulation can be brought under two categories: public vs private interest theories. According to the former, the government plays an essential role in developing and implementing regulations to address monopolies or externalities. To prevent this, the government works as a regulator with the intent to promote welfare and public interest.
Private interest theory argues that the regulators lack accurate information and knowledge about costs, demand and other dimensions of the market, and hence may not be a perfect agent to enforce regulations. Instead, all economic agents, legislators, producers, or consumers have a better knowledge of the prevalent parameters and conditions and have the ability to pursue their own interest.
Parker et al. (2012), in their OECD report, put forward that the foremost objective of regulation is to increase the economic efficiency and benefits by righting the wrongs and correcting failures in the market. The paper cites evidence that stresses the importance of interventions made by the government bodies to regulate the market in instances where transactions in the market led to an unacceptable distribution of income and wealth.
The analysis also includes examples where government regulation was introduced in areas where the public’s accessibility to essential services was obstructed. A poorly defined and executed regulation with high complexity comes with economic costs and distortions that negatively affect the GDP and economic growth of the country, while also reducing the competitiveness of the industry and hampering investments, while one-size-fits-all regulations often fail.
- Hanson et al. (1998) in their study on the ex post and incentive-based regulation argue as to why the ex ante approach has several drawbacks compared to incentive-based regulatory frameworks. They suggest that the ex ante regulations that aim to discourage or prohibit specific market outcomes are less effective than ex post regulations that eliminate the underlying incentives that lead to undesirable outcomes.
- Nagaj et al. (2017), in their empirical study, has put forth the advantages of ex post regulations that are effective in sectors of an open and mature economy that require comparatively less state intervention or supervision. In the short term, ex post regulations may lead to frequent price fluctuations and significant impact on market conditions, businesses adapt quicker and business decisions according to the changes in the environment.
- Daripa (2009) looks to the ex ante capital requirements in the banking sector and argue that banks may make cosmetic adjustments that reduce the regulatory measure of risk, rendering such regulation ineffective. It calls for a regulation that produces an efficient trade-off between efficiency and overprotection.
- Other sectorial approaches include Frieden, who in his study on the cost-benefit analysis of the ex ante and ex post approaches to network regulation. Because ex ante is about imposing regulations on the speculation of a potential problem, the study concludes the approach carries costs and generates disincentives for investment in network upgrades. Ex ante is prone to trigger false positives, i.e., they falsely determine that a violation has occurred even though no harm or challenges have been endured. As ex post remedies are shaped after an aggrieved party offers evidence supporting claims when a particular firm or a venture has caused specific harm, a regulator does not need to possess expertise in a particular industry to regulate it.
- The false-positive and false negatives (where ex ante regulation fail to predict and address a market failure) is also the subject of research by the American Consumer Institute for Citizen Research (2008). Ex post is better from the point of view of offsetting costs associated with these mistakes.
- Business Europe (2016), in its report on the impact of EU regulation on innovation, have curated regulatory cases that highlight the articles and clauses in the select regulatory policy that paralyse innovation. The complex compliance procedures increase costs, restrict the launch of innovative business models, and prolong the time required to launch new products to the market. It presents several case studies on how regulatory barriers hinder innovation in medical nutrition, the application of RFID technology to enhance cross-border mobility, etc.
The existing literature seems to stress the importance of identifying the root causes of market failures and address them effectively, mainly when the overall costs of solving them are lower. However, a rigorous quantitative analysis ex ante regulation does not yet exist. This study makes an earnest attempt towards this direction.
3. Methodology
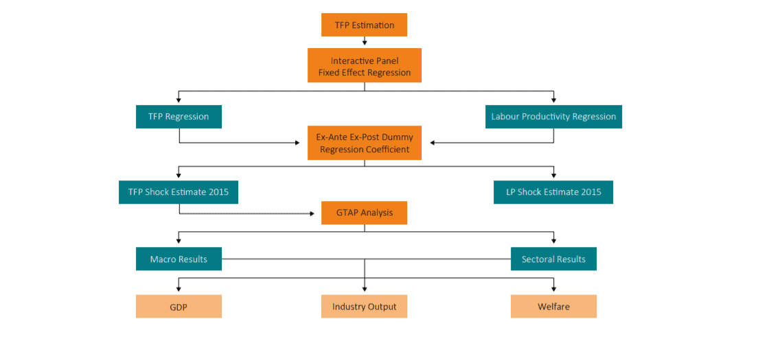
Performing an empirical analysis is imperative to quantify the losses arising in the light of imposition of ex ante regulations and to project their significant impacts on various sectors of the economy of the European Union. This study aims to primarily analyse the direct and indirect implications of changing the regulatory approach on total factor productivity (TFP) and labour productivity. We estimate TFP using a state-of-the-art method, namely, the Wooldridge (2009) proxy variable control-based method and by leveraging advanced panel regression techniques, namely, interactive fixed effects the study aims to predict the more profound implications. To further infer the macroeconomic impacts of the regulation, TFP shocks are applied to the Global Trade Analysis Project (GTAP), a publicly available global multi-sector, multi-country economic model to incorporate the impact from trade flows.
Figure 1: Empirical methodology flow chart
Source: Authors’ own analysis
In our dataset extracted from EUROSTAT’s Structural Business Statistics that shows annual enterprise statistics for special aggregates of activities, we include all the EU member countries and all sectors, with years from 2010 to 2017; more details of this dataset are explained in the Technical Annex.. We construct and evaluate the total factor productivity (TFP) as an expression of total production, capital, and labour across various sectors and over a period of time (in years). TFP and labour productivity are used as dependent variables and are expressed as a function of different explanatory variables like production and turnover per employee.[1] And finally, a dummy variable (ex ante or ex post) is created covering the data between 2015-2017 (which is the period post the announcement of the Ex ante regulation in question). This helps in estimating the effect of a sector-specific ex ante regulation imposed in telecom and communication sector during this period.[2]
The main focus is on the coefficient of the specific policy dummy variable and the particular regression interactive terms defined as the product of the explanatory variables and the policy regulation dummy.[3] The purpose of the regression is to observe the shocks in total factor productivity and labour productivity. The shock estimates are derived for each country in 2015 using the coefficients of the regulation dummy variable (labelled as ex ante or ex post), TFP and labour productivity.
The next phase of the study involves a GTAP analysis which can capture the change in macro-economic indicators to understand the impact of the regulation on GDP, production output, and movement on labour. GTAP methodology, documented by Hertel and Tsigas (1997), is a computable general equilibrium (CGE) model approach to capture the inter-sectoral relationships based on the input-output table with data of inputs fed into in each sector to seamlessly carry out the production activities, revealing the inter-dependence of sectors in an economy. We find economy-wide effects due to the changes in the TFP shocks experienced as a result of the ex ante regulation. As GTAP does not distinguish digital services as a sector, but several sectors that are internet and platform-intensive, such weights are considered for the study (ECIPE 2013; 2019).
Hence, we have estimated shocks from the TFP estimates, in accordance with their use of data and online platforms based on the latest available input-output tables, which are still relatively old and under-represent the value of online services .[4] Thus, these shocks are likely to be an underestimation of the platform economy. The current version of the GTAP Database (10A) is used to aggregate sectors and the EU member countries. In GTAP, all labour is fully employed by default, which may be an unrealistic assumption, given the extent of unemployment that prevails across the world. Therefore, it is standard practice in several applications of GTAP models to consider unskilled labour to be unemployed and variable, while still keeping the skilled labour to be fixed. We follow this assumption in our analysis.
The data from 2014 is updated to the year 2018, based on the World Bank macroeconomic dataset using the tool GTAP Adjust (Horridge, 2011). We target and observe sector-related variables of output and related macro-economic variables such as Gross Domestic Product (GDP) and welfare. We only feed the TFP shocks into the GTAP model due to the insignificance of the impact of the regulation dummy variable on labour productivity at the 5% levels of significance.
[1] See the technical annex for a detailed understanding of the equation
[2] Notably, Regulation 2015/2020 shifts the general antitrust regulatory approach from ex post to a universal ex ante obligation in the EU telecom sector
[3] See technical annex for a detailed explanation of the interactive terms
[4] US BEC Input Output tables, 2012
4. Results
Econometric analysis on the impact of productivity (TFP)
The interactive panel effect regression estimates are captured below, for the regression analysis with TFP as the dependent variable. The control variables have expected sign and significance; for example, turnover has a positive significant effect implying that larger sectors are more productive; size and its lag are both positive and significant, implying that sectors that have larger sized firms have greater productivity. The square terms are negative and significant, indicating diminishing returns to size. There are a total of 3648 observations in this dataset.
Figure 2: Regression results
Source: Authors’ own analysis
The regression estimates are found to yield a statistically significant negative coefficient of the variable of our interest, i.e. the ex ante dummy for TFP (at 5% level of significance).
Hence, we conclude that there is a negative impact due to the ex ante regulation on TFP but not on labour productivity in the EU for the sectors where regulatory approach changed from ex post to ex ante.
Both regressions yield a high adjusted R-squared value demonstrating and proving the high explanatory power of the model. The explanatory power of the TFP model is relatively high, at 97% Adjusted R-squared, while that of labour productivity is adequate, at 76%.[1]
From the ex ante dummy variable, we compute the country-specific shock estimates of the total factor productivity and labour productivity based on the TFP values in the information and communication sector for the years 2015-2017.
Estimation on GDP, employment and welfare
The derived results on TFP are used for the GTAP analysis to estimate GDP, sectoral output, and welfare. As it can be inferred from the results below, the study predicts a 0.50% decline in GDP and 0.23% drop in the industrial production of the European Union if the EU27 impose an ex ante regulation on digital services.
At least 0.90% drop in employment is expected (the model assumes skilled labour is fixed, while unskilled is not). This loss describes the estimated negative impact of the regulation on the overall employment of the EU due to loss in productivity, coming from the losses in sectors’ output that reduce demand for unskilled labour in particular.
As the GTAP model operates on USD as its currency, why the impact is translated to EUR using current exchange rates.[2]
Figure 3: Macroeconomic results from ex ante EU regulation on digital services
Source: Authors’ own analysis based on GTAP10
A sectoral examination of the industrial output, focusing on selected sectors that are affected, as a result of the shock gives us a broader perspective of the losses- European Union has recorded a negative impact in all the four sectors of focus- wholesale and retail trade, communication, other business services and recreational sector. Communication sector is the worst affected in percentage terms. Some sectors not shown in this table (e.g. textiles and apparel, manufacturing and utilities) may gain slightly due to the displacement and reallocation of some of the resources, such as capital and skilled labour, from the ex ante affected sectors. Such effects are common in CGE models, and the overall economy-wide impact is negative.
Figure 4: Sectorial results from ex ante EU regulation on digital services
Source: Authors’ own analysis based on GTAP10
[1] Variables like Isizesqr, which is the interaction term between sizesqr (defined as the square of the turnover per employee) and the Ex-Ante Dummy, also show us a significant negative coefficient for both regressions.
[2] EURUSD = 1.17
5. Conclusions
The empirical analysis of productivity from a shift into an ex ante regulatory approach on digital services shows there is a considerable impact on productivity and loss in competitiveness. The subsequent experiment in a CGE shows an impact on macroeconomic variables that predicts a potentially highly negative impact, in particular on employment.
The economic impacts of shifting from ex-post to ex-ante in the online services sector as stipulated by the proposals of Digital Services Act is to a loss of about 85 billion EUR in GDP and 101 billion EUR in lost consumer welfare based on a baseline value of 2018. Also, it will reduce the labour force by 0.9%.
In conclusion, digital services and intermediaries have become deeply ingrained into the regular economy – not just in entertainment and audiovisuals, but to retail, professional services and communication.
Given the high costs, as very few online services are dominant, there is very little justification from deviating from the ex post-norm. Even in the realities of CoVID pandemic, e-commerce retailers account for 16% –[1] a relatively small portion of all retail activities, which is predominantly populated by the online presence of traditional European brick-and-mortar offerings that control the markets.
In conclusion, ex ante regulation is a poor fit for a dynamic and productivity-enhancing industry like information services. The EU legislative framework is not accustomed to rapid updates and adjustments that are necessary to avoid creating market failures rather than pre-empting them.
In fact, it is unclear which market failures it is envisaged to address – or how these failures can be so critical for the well-being of the European citizens, yet so irreparable that they cannot be remedied ex post. Digital services are generally not deemed as high-risk activities that justify singling them out. Certainly, there are digital services that ought to be considered as high-risk, e.g. online medical consultations. But such critical apps are already under sector-specific ex ante rules as a medical service. They have little or nothing in common with hotel booking sites or online streaming. The risk is not due to their digital nature, which is the only common denominator of platform services.
Regulators must also be prepared to continuously re-evaluate and rewrite ex ante rules to keep up with new market developments, avoid efficiency losses or issues that could not be envisaged at the time of legislation. Such dynamic and ‘constant’ law-making is not something that the EU legislative framework is accustomed to. In fact, out of date ex ante regulations could cause market failures in themselves.
To put things in perspective, the 0.5% loss in GDP would also erase the combined gains from all the free trade agreements (FTAs) signed by the EU to date: These FTAs have generated an increase of approximately 0.3% in GDP, as predicted by the EU’s official Sustainability Impact Assessment reports.[2] Similarly, these costs exceed the contribution of passenger cars to the EU trade balance with the rest of the world, which stands at €77 bn, and is the largest trade surplus recorded by any economy for any particular product.[3]
In the context of the ongoing pandemic-induced economic recession, the amount is equivalent to losing more than one-quarter of EU current account surplus projected for 2020.[4]
A discussion on the true objectives of the Digital Services Act seems warranted given the high costs for ex ante rules, and how rarely we apply them in our society.
[1] Statista, Retail e-commerce sales as share of retail trade in selected countries from 2014 to 2019, with a forecast for 2020 and 2021, 2020. Accessed at: https://www.statista.com/statistics/281241/online-share-of-retail-trade-in-european-countries/
[2] Japan (0.14%), South Korea (0.03%), MERCOSUR (0.1%), Peru (0.002%) and Canada (0.03%)
[3] Eurostat, 2019
[4] IMF World Economic Outlook October 2020
6. Technical annex
Econometric analysis of total factor productivity (TFP)
We employ a sector-country level dataset from the Eurostat. This set includes all sectors and all EU member countries. Therefore, we may expect significant heterogeneity in the dataset, given that different sectors in various Member States may behave differently, in terms of structure and responses. Among the sectors herein, we are primarily interested in the online services sector.
To pinpoint and trace the regime change in terms of regulation to a particular sector, we need data on multiple sectors, countries and years, to capture the heterogeneity and variations. TFP is estimated using the approach designed and developed by Wooldridge (2009), which has been further converted into a practically estimable form by Rovigatti and Mollisi (2020). There are several alternative methods to estimate productivity and efficiency. We discuss some of the broad strands among them before explaining our chosen methodology.
Firstly, starting from Solow (1957), there have been numerous methods to estimate TFP at a macroeconomic level. We do not pursue them, because our dataset includes sectors, not just macroeconomic data. Secondly, methods like data envelopment analysis and stochastic frontier analysis have been used for several decades to assess technical efficiency. However, they are typically used to analyse the relative distance of firms from a production frontier that is estimated. One may interpret this as being relevant only for firm-level data, given that they can be individually distant from the aggregate sector-level frontier. Still, there have been justifications in this literature that they can be used at aggregate sector level as well. They suggest that as long as the sectors or countries may be considered as decision-making units, these methods can be extended to the sectoral level.
Nevertheless, both of these traditionally used methods also suffer from the simultaneity bias due to the possible correlation between input choice and productivity, as well as selection bias arising from balanced panels that do not allow for entry or exit. In this context, studies like Olley and Pakes (1996) and Levinsohn and Petrin (2003) developed semi-parametric methods that address these biases by modelling productivity as a function of capital and investment. We decide to follow this strand of literature.
It is true that such a choice may be argued to be less common, given that these papers have been mainly prepared for firm-level and plant-level datasets, based on optimisation decisions that involve firm-level considerations. However, there is precedence in the academic literature of using them at the sector level. For example, Iyer (2013) employs data on 15 industries and 13 states in India to analyse the impact of urbanisation on manufacturing productivity, using Levinsohn and Petrin (2003). The justification for using this method is to correct the simultaneity bias, given that we are employing long time series data. Another reason is the high degree of heterogeneity among sectors from different countries, just like there is such heterogeneity at firm-level with a sector. To control for heterogeneity, these firm-level and plant-level methods are robust.
Furthermore, the underlying theories of these plant-level methods are inspired by macro and sectoral level methods, implying that the micro techniques could also be used at the sectoral level.[1] We also use the commonly used argument in the data envelopment analysis literature, wherein they assume a sector-country combination to behave as a representative firm or a decision-making unit.
Wooldridge (2009) is an improvement over the previous methods in this literature, as it results in similar advantages as these papers, while resulting in more efficient estimators and simple inference, using Generalised Method of Moments (GMM). The first step in this method is to robustly estimate the production function, by treating productivity as an unobserved variable. We use proxy variables to control for unobserved productivity – as opposed to polynomial approximation for unknown functions. In particular, we employ the latest estimation method, through a Stata command named “prodest”, developed by Rovigatti and Mollisi (2020) for this purpose. While Wooldridge (2009) provides a way to estimate the production function with unobserved productivity, we infer the TFP as a residual, using Rovigatti and Mollisi (2020).
Total Factor Productivity is expressed as a logarithmic transformation function of total production, labour and capital. The following is the broad mathematical representation of production function we generated using TFP estimation:

where V, K, L are the total production, capital and labour used. v is the productivity and wage component used in evaluation along with the final error term, which is uncorrelated with all the input variables. i refers to the sector and t denotes the year for each country.
TFP and labour productivity are the dependent variables in our panel data interactive fixed effects regression model. The chosen explanatory variables are production (turnover), size (turnover/number of employees), sizesqr (square of the size variable), Isize (Interaction term between the size variable and Ex-Ante Dummy) and Isizesqr (Interaction term between the square of the size variable Ex ante Dummy). Squaring of the size variable is done to capture the pattern of impact on productivity in a quadratic manner. We specify the year variable to control for the trend in the TFP regression. Table 2 denotes the results of the regression exercise.
Estimation of the impact of regulations on TFP
There are several panel data estimation methods to choose from – and given our interest in the impact of a policy variable, we wanted to capture all the interactive fixed effects between years, sectors and countries. These effects are the manifestation of unobservable sectoral or country-level shocks that may have heterogeneous impacts at country-sector combination level. It is important to capture these effects in the model to avoid noise in estimating the effect of ex ante regulations on TFP[2] in specific sectors and countries. Therefore, using the Bai (2009) interactive fixed-effect method, which sufficiently addresses these issues, we estimate the regression coefficients. The factor structure is given by the cross-section between the countries and sectors across the years. The equation of interest is given below:
where Z is an ex ante Dummy and S is the sector dummy. i refers to the sector and t denotes the year for each country. ß7 is coefficient of interest in both regression equations above.
The explanatory variables chosen here are based on the vast literature on determinants of TFP (e.g. Iyer, 2013; Kim and Loayza, 2017; Loko and Diouf, 2009), which typically considers micro-level size, which is proxied in our context by the turnover per employee. In addition, we also capture the macro-level agglomeration effects proxied by total production; several macro TFP studies use GDP as a proxy in this context. If overall production is high for a given sector and country, it is likely that it may be more productive, because of its large presence – which indicates learning, experience and efficient supply chains.
Shock estimates are calculated using the values of TFP and labour productivity of the information and communication sector in the year 2015 and the average of the coefficient of the Ex ante Dummy across three years. Percentage values of the coefficient on the dummy variable to the actual value of TFP for every country considered in the information and communication sector, are calculated in order to estimate the shock values. By multiplying the fractions of data intensity or online part, shocks for each sector are calculated separately. The data intensities were derived from Narayanan, Lee-Makiyama (2019).
Variables used in this analysis are summarised in the tables below.
The sectors available in the dataset from Eurostat are as follows:
| ● Accommodation and food service activities |
| ● Administrative and support service activities |
| ● Construction |
| ● Electricity, gas, steam and air conditioning |
| ● Information and communication |
| ● Manufacturing |
| ● Mining and quarrying |
| ● Professional, scientific and technical services |
| ● Real estate activities |
| ● Transportation and storage |
| ● Water supply; sewerage, waste management |
| ● Wholesale and retail trade; repair of machineries |
The GTAP modelling framework
The modelling framework developed in this paper is an extension of the standard GTAP framework, developed by the Global Trade Analysis Project (GTAP), widely used to study the impacts of changes in trade policy. The framework includes a combination of a state-of-the-art model and dataset, which are used together for a wide range of policy analysis. It is the principal analytical tool used in the vast majority of reports on the economic and climate impact of FTAs and RTAs. The model is also frequently used by international organisations like European Commission, UNCTAD, World Bank, WTO and OECD who are also members of the consortium responsible for its development.[3]
The GTAP model is a multiregional, multi-sector, computable general equilibrium (CGE) model, characterised by perfect competition, constant returns to scale and Armington elasticities.[4] Such a model captures supply-chain effects, macro-economic aspects, economy-wide equilibrium constraints, linkages between different sectors and countries as well as the factor-use effects of various commodities. The model is also able to capture the potential substitution of one sector by another, among other aspects.
We use the most up-to-date and publicly available data from the GTAP 10 database, which contains global trade data for the years up to 2014, including input-output tables and currently applied levels of trade protection.
Before applying the tariff shocks to the model according to our scenarios, we extrapolate the GTAP 10 dataset (starting from the latest dataset) to the latest available year, 2018, to reflect the ‘best estimate’ of the global economy today. The data from 2014 is updated to the year 2018, based on the World Bank macroeconomic dataset using the tool GTAP Adjust (Horridge, 2011). The exogenous variables shocked for extrapolation include the most relevant macroeconomic variables, i.e. population, labour force, GDP, total factor productivity and capital endowment.
[1] We thank a few leading productivity experts, including some whose names appear in the references in this paper, clarified that the microeconomic literature behind these methods are based on macroeconomic models, in an email communication. They also noted that one can aggregate up the disaggregated firm level TFP measures from Olley and Pakes (1996) to the sectoral level.
[2] Although we perform the regressions on both TFP and labour productivity, we find that the latter is not significantly affected by the regulations, and therefore we do not include labour productivity results for further analysis.
[3] Purdue University, GTAP Consortium Members. Accessed at: https://www.gtap.agecon.purdue.edu/about/consortium.asp
[4] Purdue University, Global Trade Analysis Project (2018). GTAP Models: Current GTAP Model. Accessed at: https://www.gtap.agecon.purdue.edu/models/current.asp
7. References
Hertel, T., Tsigas, M. (1997). “Structure of GTAP”, chapter 2, pages 38-46, in Global Trade Analysis: Modeling and Applications, edited by Thomas W. Hertel. New York: Cambridge University Press.
Horridge, M. (2011). “GTAPAdjust: A program to balance or adjust a GTAP database”, Centre of Policy Studies, Monash University, Melbourne, Australia. https://www.copsmodels.com/archivep/tpmh0104.zip.
Bai, J. (2009). Panel data models with interactive fixed effects. Econometrica, 77(4), 1229-1279.
Wooldridge, J. M. (2009). On estimating firm-level production functions using proxy variables to control for unobservables. Economics Letters, 104(3), 112-114.
Singh, A. P., Sharma, C. (2019). Does selection of productivity estimation techniques matter?. Indian Growth and Development Review.
Nagaj, R., Žuromskaitė, B. (2017). Ex post regulation as method of the public policy in the regulated sectors. Public Policy and Administration, 16(4), 538-552.
Business Europe (2016). Impact of EU regulation on innovation, repository of industry cases. Retrieved from https://www.businesseurope.eu/sites/buseur/files/media/reports_and_studies/2016-12-02_impact_of_eu_regulation_on_innovation_-_repository_of_industry_cases.pdf
Daripa, A., Varotto, S., (2009). “Ex ante Versus Ex post Regulation of Bank Capital”, Birkbeck, University of London, School of Economics, Mathematics and Statistics, BWPEF 0518, pp. 1-51
ACI (2015). Ex post v. Ex ante Regulatory Remedies Must Consider Consumer Benefits and Costs. Retrieved from https://www.theamericanconsumer.org/2008/05/ex-post-v-ex-Ante-regulatory-remedies-must-consider-consumer-benefits-and-costs/
den Hertog, J. A. (2010). Review of economic theories of regulation. Discussion Paper Series/Tjalling C. Koopmans Research Institute, 10(18).
Hanson, J. D., Logue, K. D. (1998). The costs of cigarettes: the economic case for ex post incentive-based regulation. The Yale Law Journal, 107(5), 1163-1361.
Schröder, M., Voelzkow, H. (2014) Varieties of Regulation: How to Combine Sectoral, Regional and National Levels, Regional Studies, 50:1, 7-19, DOI: 10.1080/00343404.2014.904040
Frieden, R. (2014). Ex ante Versus Ex post Approaches to Network Neutrality: A Cost Benefit Analysis. Available at SSRN 2493945.
Narayanan, B., Lee-Makiyama, H. (2019). The Economic Losses from Ending the WTO Moratorium on Electronic Transmissions. ECIPE.